- 更多>专题学习
-
- 课程排行 单位排行 学员排行
-
课程名称 星级
- 1 2023年材料员案例题
- 2 2023年材料员
- 3 2020年资料员
- 4 2020年资料员案例题
- 5 2020年土建施工员案例
- 6 2020年土建施工员
- 7 2020年土建质量员
- 8 2020年土建质量员案例
- 9 2020年市政工程施工员
- 10 2020年市政工程施工员
-
单位名称 累计学时
-
学生名称 累计学时
- 67 1 孙治
- 59 2 王鼎
- 51 3 刘金炀
- 30 4 高明义
- 22 5 陈航
- 25 6 储清清
- 30 7 肖潇
- 25 8 吴姗姗
- 24 9 詹冰晴
- 9 10 钱亚丽
- 正文
-
18年一级建造师停考?官方早已确认!发布时间:2018-07-05 浏览:1685 次
今年的一级建造师考试报名迟迟未开始,备考的小伙伴们都焦急的等待着!
参照去年的报考时间,今年的报名一直没有动静,各大论坛,学习群里,焦急的小伙伴常挂在嘴边的一句话就是,报名开始了吗?甚至有传言受到去年泄题影响,今年要停考啦!
重要的事情说三遍,一级建造师考试不会停考!!!
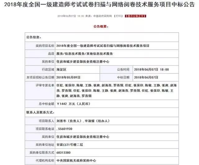
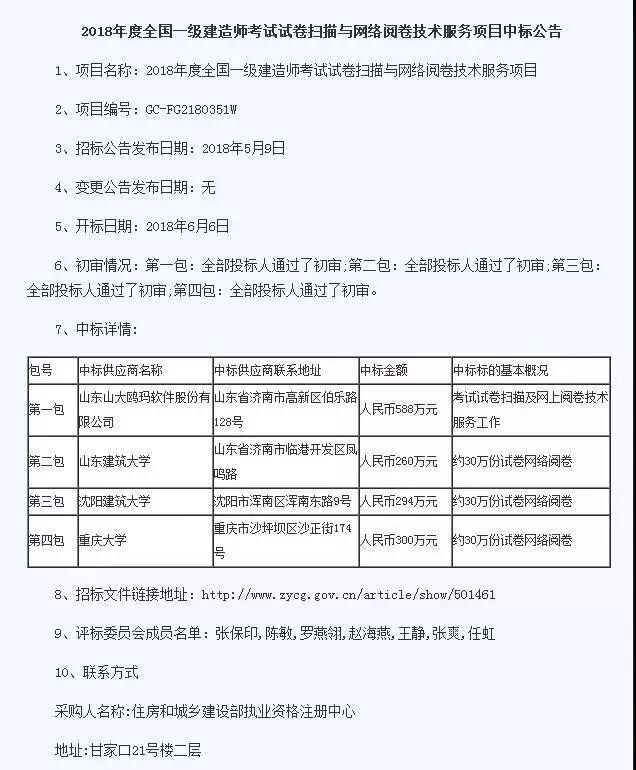
下面小编再次声明!!!很负责地告诉大家:2018年不会停考的,因为2018年的阅卷都中标了,目前报名程序在准备之中,近期将开始报名工作。下图就是证据!
历年一建报名有7月开始的吗?
按照往年的报名规律,一级建造师报名有从5月开始的,6月开始的,最晚是7月开始的:
2017年一级建造师考试报名6月16日开始
2016年一级建造师考试报名7月20日开始
2015年一级建造师考试报名5月11日开始
2014年一级建造师考试报名5月29日开始
2016年一级建造师报名时间直到7月20日才开始,广东是8月2日才开始报名(各省不一样)。
关于今年一级建造师考试报名
高温露天作业防中暑
首先,今年年初公布的全年各项考试的时间表来看,9月份的考试计划包含一建,所以一建不会停考;
其次,今年新教材已出版;
最后,有消息指出上周人事部和住建部两部开会结束,近期会公布报名时间。
(具体哪天请耐心等待,有消息小编会在博创公众号上第一时间传达。)
目前,对于2018年一级建造师考生而言,最重要的是安心备考。报名或早或晚都会开始,备考时间却是过一天就少一天,抓紧最后2个多月的时间,争取一次性通过考试。一建马上就要报名了
离考试也只剩两个月的时间了
符合一级建造师报考条件的小伙伴
要抓紧时间备考哦!
博创教育一级建造师面授班7月21日开班,培训现火热报名中!
详询:027-87819631











鄂公网安备 42010602001054号